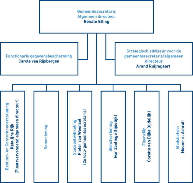
Organogram
Renate Elling is gemeentesecretaris en algemeen directeur van gemeente Capelle aan den IJssel. De gemeentesecretaris bereidt de collegevergaderingen voor, woont deze bij en adviseert het college bij de besluitvorming. Daarnaast houdt zij toezicht op de uitvoering van de besluiten.
- Functionaris gegevensbescherming: Carola van Rijsbergen
- Strategisch adviseur voor de gemeentesecretaris/algemeen directeur: Arend Ruijmgaart
- Plaatsvervangend algemeen directeur: Katalijne Rijk
- 2e loco-gemeentesecretaris: Pieter van Woensel

Afdelingshoofden
De organisatie is verdeeld in de volgende afdelingen:
| Afdeling | Afdelingshoofd |
|---|---|
| Bestuur- en Concernondersteuning | Katalijne Rijk |
| Samenleving | Vacant |
| Stadsontwikkeling | Pieter van Woensel |
| Dienstverlening | Ivar Zantinge (tijdelijk) |
| Financiën | Corette van Dijke (tijdelijk) |
| Stadsbeheer | Mounir el Achrafi |